UGME Mistreatment, Discrimination & Harassment
Categories: abuse faculty help UGME
Updated on:
I may have been mistreated or observed someone else being mistreated
This message will only be sent to the CoM Office of Student Affairs, which is a safe place to ask questions. Submitting this way, you will not be committed to pursue. Asking questions and/or reporting will not affect your future.
Emergency Contacts
If you are in need of immediate care, please go to your nearest emergency room or dial 911.
You may also dial or text 211 from anywhere in Saskatchewan and they will connect you to the services you require. If you prefer to web chat with 211 Saskatchewan staff please click here: https://sk.211.ca/
Local Emergency Contacts (all 24 hours)- Saskatoon Crisis Intervention Service 306-933-6200
- Regina/Estevan Mobile Crisis Helpline 306-757-0127
- Prince Albert Mobile Crisis Unit 306-764-1011
- Meadow Lake Northeast Crisis Line 1-800-611-6349
- University of Saskatchewan Protective Services 306-966-5555
I May Have Been Mistreated or Observed Someone Else Being Mistreated
The College of Medicine takes allegations of Mistreatment, Discrimination and Harassment very seriously. If you have been the victim of mistreatment, please contact the College of Medicine Office of Student Affairs (OSA) as soon as you are comfortable either via the online reporting form below or directly to any OSA staff.
The OSA will respond to all complaints as soon as possible and work with you to establish a plan on how you would like to move forward. You may want to just talk about your experience confidentially or you may want to explore more options including a full enquiry into the matter.
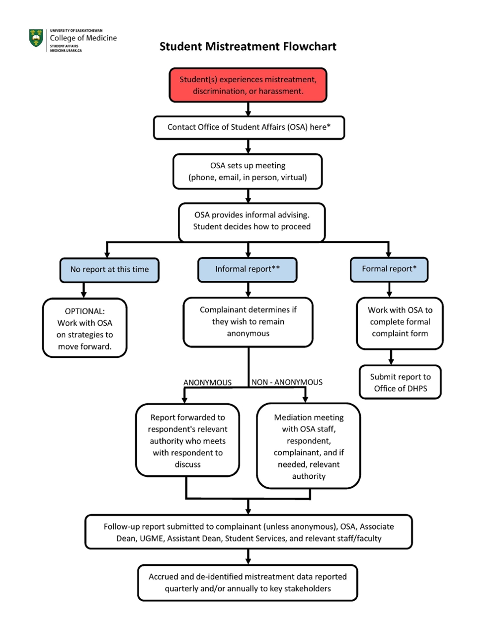
Please see the mistreatment flow chart below for a summary of options for addressing complaints. In addition to the options outlined in the chart, OSA staff can work with you on establishing an alternate route if you are uncomfortable with the procedures outlined.
Unreported incidents may deny you the help you need.
Steps to address Mistreatment/Harassment
SAY NO: Whenever possible, tell the offending party that his or her behavior is unwelcome and that you want it to stop
SEEK HELP: For a confidential consultation, please contact:
Office of Student Affairs, College of Medicine
DHPS, University of Saskatchewan
KEEP A RECORD: Write down the details of incidents and how they were handled.

Submitting a Complaint
The College of Medicine encourages all students who feel they have been mistreated to submit a complaint to the OSA.
I may have been mistreated or observed someone else being mistreated
This form is directed to the OSA email used by all sites. Once OSA staff receive your complaint, they will contact you about a follow-up meeting to discuss.
This meeting can be in person, over the phone, or via email depending on your comfort level. Ultimately, the decision will be entirely yours to decide whether or not you want to move forward with a formal or informal report.
Information collected from these preliminary complaint forms is confidential and your name will not be shared outside the Office of Student Affairs, other than to ensure your safety. Depending on the nature of the complaint, the OSA staff may be legally obligated to send your complaint to the relevant authorities.
Please note: if you choose to submit this preliminary form anonymously, the OSA will be unable to follow up regarding the outcome of your complaint.
Reporting options:
No report*
Even if you choose not to submit an informal or formal report, the College of Medicine strongly encourages you to please contact the Office of Student Affairs (OSA).
Your de-identified complaint will be used in the gathering of quarterly mistreatment data, but there will be no follow-up with the respondent or their relevant supervisor. You may however still wish to work with OSA staff to develop strategies on how to best move forward from the incident.
Even if no report is made, the UGME can still reduce or eliminate contact with the person who mistreated you
*If you would like to wait to submit a report until a later date, that is also an option. The OSA will work with you to complete a report but will not initiate any further processes until you are comfortable proceeding.
Informal report
Informal reports can either be submitted anonymously or non-anonymously, depending on the level of involvement you would like to have with the process moving forward. Informal reports will be made using the information provided in the preliminary complaint form as well as additional information provided to the OSA in your follow-up meeting. Informal reports will only move forward is the respondent’s name is provided.
Anonymously: Your report will be forwarded to the respondent’s relevant authority for follow up.
Non-Anonymously: If you are comfortable, the OSA will facilitate a mediation meeting with the complainant, the respondent and the respondent's relevant authority.
Remember that your name will remain confidential within the OSA if you choose.
Formal report
Medical students who wish to formally report an instance of discrimination, harassment, or mistreatment must complete the Written Complaint form and submit it to the Office of DHPS. The OSA is able to provide advice and guidance on processes but complainants must ultimately complete and submit the form to the Office of DHPS themselves.
Formal reports are addressed using the policy and procedure of the University and/or the Health Authority. Formal complaints may not be submitted in an anonymous manner and must be submitted by the complainant to the University of Saskatchewan Office of Discrimination and Harassment Prevention Services (DHPS). Once you have submitted your formal report, the incident will be addressed in accordance to the University's Policy on Discrimination and Harassment.
Physician Advocate for Learners (PALs) Program
The Physician Advocate for Learners (PALs) program connects faculty physician volunteers with learners who would benefit from the support of a physician who shares a relevant facet of their identity (ie: gender identity, sexual orientation, race, religion, disability, or history of trauma).
Should they experience or witness mistreatment relating to a particular aspect or aspects of their identity, learners can request to be matched with a PAL who has a similar lived experience. Their PAL can then help them debrief the experience and decide on a way forward. By increasing connection and reducing isolation in this way, OSA hopes to support every learner navigating medical education at the USask CoM.
Should you want to talk about something that has happened, please reach out to med.studentaffairs@usask.ca and state which of the identities shared below are relevant to your concern. OSA will then connect you to the physician(s) who share them with you.
University Procedure
Where a complaint is lodged against an undergraduate or graduate student registered at the University of Saskatchewan, the Office of the University Secretary shall facilitate the investigation and resolution of instances of discrimination, harassment, and mistreatment, per the university-level Standard of Student Conduct in Non-Academic Matters and Regulations and Procedures for Resolution of Complaints and Appeals.
Where a complaint is lodged against a member of faculty, a staff member of the university, or a resident, the Office of Discrimination and Harassment Prevention Services shall request that a designated Senior Administrator in the College of Medicine address the complaint. The designated Senior Administrator may facilitate the investigation and resolution of instances of discrimination, harassment, and mistreatment, per the University’s Policy on Discrimination and Harassment.
Saskatchewan Health Authority Procedure
If the respondent is a staff member within the Saskatchewan Health Authority, the written complaint form will addressed in accordance to discrimination, harassment and mistreatment procedures and policies within the health authority. This may limit the involvement of the university in responding to the incident but will still involve the Geographic Associate Dean.
Identifying Mistreatment, Discrimination and Harassment
If you are unsure about the kind of behavior you are experiencing, we have compiled a series of resources to help identify and classify mistreatment, discrimination and harassment.
Examples of mistreatment:
- Threatened with physical harm
- Physically harmed
- Required to perform personal services
- Subjected to unwanted sexual advances
- Asked to exchange sexual favours for grades or other rewards
- Denied opportunities for training or rewards based on gender
- Subjected to offensive, sexist remarks/names
- Received lower evaluations/grades based on gender
- Denied opportunities for training or rewards based on race or ethnicity
- Subjected to racially or ethnically offensive remarks/names
- Received lower evaluations or grades solely because of race or ethnicity rather than performance
- Denied opportunities for training or rewards based on sexual orientation
- Subjected to offensive remarks/names related to sexual orientation
- Received lower evaluation or grades solely because of sexual orientation rather than performance
The Pritzker School of Medicine, University of Chicago, has developed the following rubric to help students and faculty better communicate about inappropriate behaviors.
| Not Mistreatment | Mistreatment | ||
|---|---|---|---|
| M | Malicious Intent | On the first day of third year, the ward clerk says to the student, “I can tell you guys are newbies,” then offers to help the students find a computer station. | Resident purposely gives student misinformation before rounds. Student overhears resident laughing about messing him over. |
| I | Intimidation on Purpose | Student working with the chairman of surgery says he feels nervous about operating with him since the chairman can "make or break" his career. | Resident tells a student that they intend to make them cry before the rotation is over. |
| S | Sexual harassment | Male student asked not to go into a room because a female patient only wants a female to examine her. | Student subjected to offensive sexist remarks or names. |
| T | Threatening verbal or physical behavior | A student is yelled at to "get out of the way" by a nurse as a patient is about to be shocked during resuscitation. | An attending grabs the student's finger with a clamp OR tells them they are an "idiot" after they could not answer a question. |
| R | Racism or excessive discrimination | Attending gives student feedback on how to improve performance. | Student subjected to racist or ethically offensive remarks or names. |
| E | Excessive or unrealistic expectations | Student is asked by an attending to review an article and present it on rounds to the team. | A resident tells a student that it is their job to perform rectal exams (necessary or not) on all the patients admitted to the service. |
| A | Abusive favors | A student is asked to get coffee for themselves and for the team prior to rounds since the resident did it yesterday. The team gives the student money. | A student is asked to pick up an attending’s dry cleaning. |
| T | Trading for grades | A resident tells a student that they can review and present a topic to the team as a way to enhance their grade. | A student is told that if they help a resident move that they will get honors. |
Retrieved from the University of Chicago.
Contact Us
If you feel you have been mistreated, please contact any of the individuals or emails listed below, or anyone else you feel comfortable approaching.
- Office of Student Affairs at med.studentaffairs@usask.ca
- Office of Discrimination and Harassment Prevention Services (DHPS)